主菜单

第十二届“挑战杯”广西大学生课外学术科技作品校级竞赛入选公示名单

来源:校团委 责编: 杨美琪、林修竹 作者: 校团委 发布时间:2025-04-15 浏览量:613

各单位、各参赛团队:

根据《关于组织开展第十二届“挑战杯”广西大学生课外学术科技作品竞赛的通知》精神,为深入贯彻落实党的二十大和二十届二中、三中全会精神,贯彻全国科技大会和全国教育大会要求,落实习近平总书记关于广西工作的重要论述,推进教育发展、科技创新与人才培养一体化发展,校团委积极组织开展了“挑战杯”校级参赛项目的征集与评审工作。

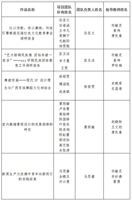
经个人申报、学院推荐、专家评审等环节,现将我校拟推荐参加第十二届“挑战杯”广西大学生课外学术科技作品竞赛的项目予以公示。具体项目如下(排名不分先后):

(如有意见请于公示时间内至行政楼113办公室进行反馈,联系电话:0779-6818-022,公示时间为2025年4月15日至4月22日。)

 

共青团北海艺术设计学院委员会

2025年4月15日