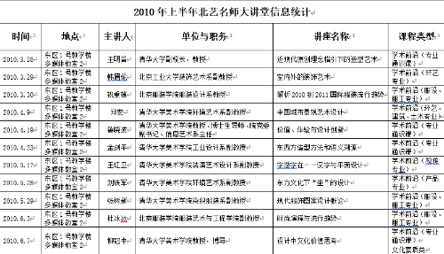
2010年上半年北艺名师大讲堂信息统计

来源:名师大讲堂 责编: 王雨 发布时间:2010-07-02 浏览量:1384